Группийн тухай
Санхүүгийн сургалт
Аудит Баталгаажуулах
Татварын Зөвлөх
Програм хангамж
English
Toggle navigation
Группийн тухай
Группийн таницуулага
Эрхэм зорилго, үнэт зүйлс
Захирлын мэндчилгээ
Он цагийн товчоо
Бүтэц зохион байгуулалт
Нийгмийн хариуцлага
Манай хамт олон
Мэдээ мэдээлэл
МЭДЭЭ
НИЙТЛЭЛ
ҮЙЛ ЯВДАЛ
Заавал сонс Podcast
Мөнгө угаахтай тэмцэх
Хүний нөөц
Холбоо барих
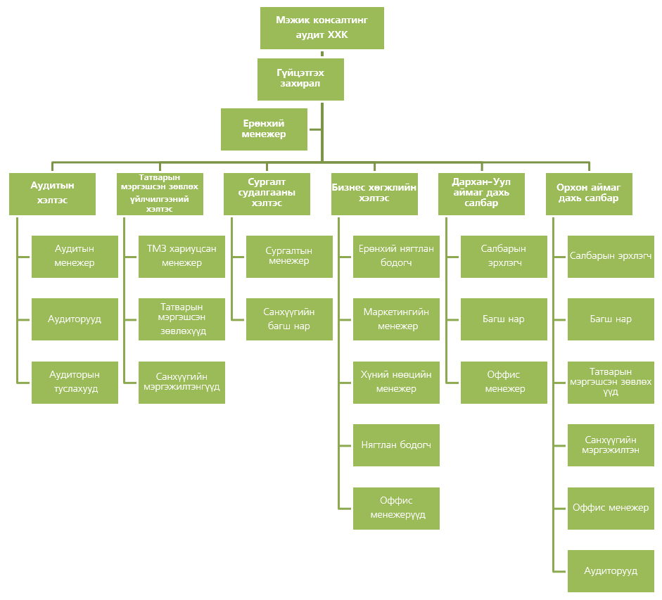
Бүтэц зохион байгуулалт
25% хямдрал
Мэдээ мэдээлэs
2025-11-01
Шинэ оффисын нээлт — “Мэжик Чойс” сургалтын төв
2025-10-15
eMAGIC аудитын системийн нээлт боллоо
2025-06-23
Мэжик консалтинг Аудит ХХК-ийн Ерөнхий менежер, МНБ Ч.Алтангэрэл нь МНБ-ийн хугацаагүй эрх болон аудиторын батламжаа гардан авлаа.
2025-06-05
ЯПОН БОЛОН БНСУ-ЫН ТАТВАРЫН МЭРГЭШСЭН ЗӨВЛӨХ ҮЙЛЧИЛГЭЭ ЭРХЛЭГЧ КОМПАНИУДЫН УДИРДЛАГУУД “МЭЖИК КОНСАЛТИНГ АУДИТ” ХХК-ААР ЗОЧИЛЛОО.
2025-05-20
Бид Microsoft болон Kaspersky-ийн Албан Ёсны Партнер боллоо!
2025-05-21
Татварын зөвлөх үйлчилгээний 16 дахь удаагийн “Бизнес уулзалт”
2024-12-27
Татварын мэргэшсэн зөвлөх үйлчилгээ эрхлэгч “ШИЛДЭГ” хуулийн этгээдээр “Мэжик консалтинг Аудит” ХХК шалгарлаа.
2024-12-20
Мэжик консалтинг аудит ХХК-ийн Эрдэнэт хотын салбар “ТМЗ Бизнес уулзалт 2024” арга хэмжээг зохион байгуулав.
2024-12-10
Magic Family Travel 2024
2024-10-31
Мэжик чойс сургалтын төвийн 1800 дах ангийн төгсөлт боллоо.
2024-06-20
"Бизнес уулзалт-15" амжилттай болж өнгөрлөө
2024-03-08
Мэжик консалтинг Аудит ХХК-ын Орхон салбар Партнертай боллоо.
2024-03-09
МЭЖИКИЙН ХАМТ ОЛОН "8 &18" БАЯРАА ТЭМДЭГЛЭН ӨНГӨРҮҮЛЛЭЭ.
2024-01-03
Бид дэлхийн гурав дахь том НББ-ийн нийгэмлэгийн гишүүн байгууллага боллоо
2023-12-19
МЭЖИК ТУР 2023
Видео сурталчилгаа